2.1. About Introduction

  • Structural - Relationships between objects

  • Behavioral - Communication and interaction between objects

  • Creational - Creating new objects

2.1.1. Gang of Four

../../_images/about-book.jpg
../../_images/about-gang-of-four.jpg

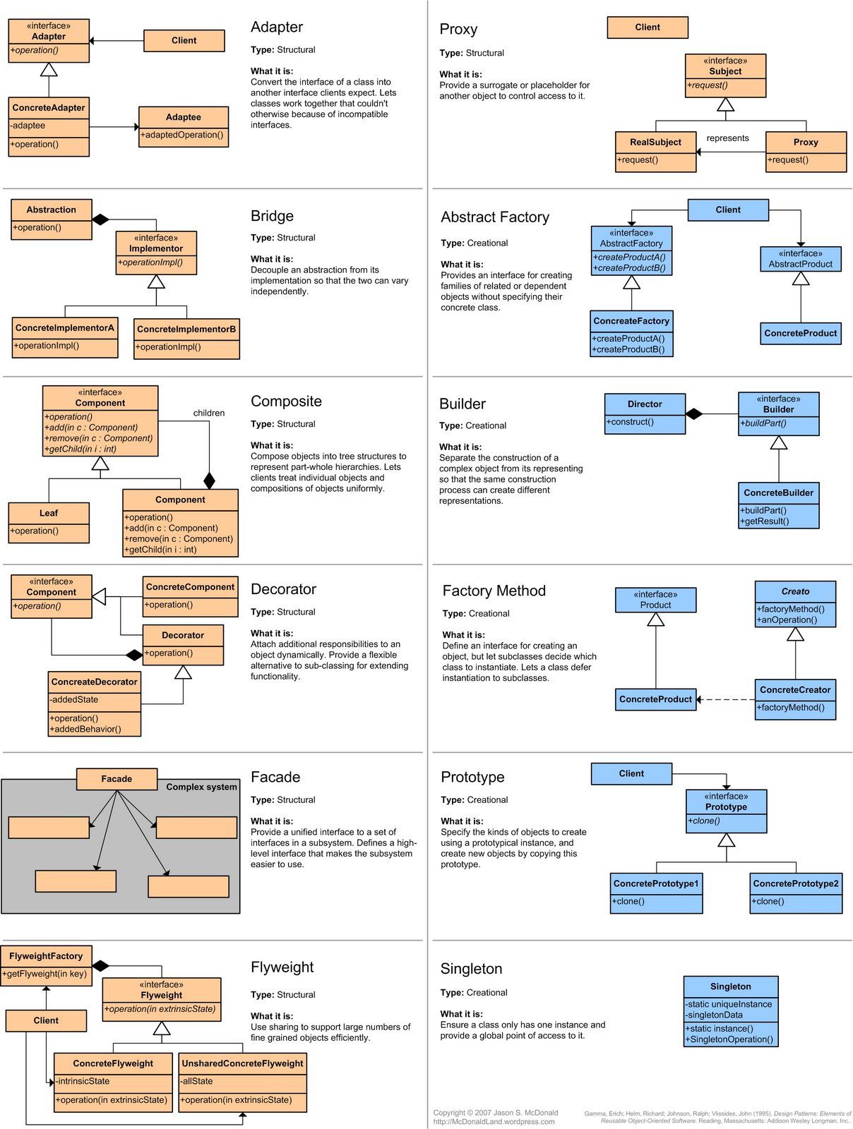
2.1.2. Design Patterns

../../_images/about-designpatterns-categories.png
../../_images/about-table.jpg
../../_images/about-description-1.jpg
../../_images/about-description-2.jpg

2.1.3. Behavioral Design Patterns

  • Chain of Responsibility (polish: Łańcuch zobowiązań)

  • Command (polish: Polecenie)

  • Interactor (polish: Interactor)

  • Mediator (polish: Mediator)

  • Memento (polish: Pamiątka)

  • Observer (polish: Obserwator)

  • State (polish: Stan)

  • Strategy (polish: Strategia)

  • Visitor (polish: Odwiedzający)

  • Interpreter (polish: Interpreter)

  • Template Method (polish: Metoda szablonowa)

2.1.4. Structural Design Patterns

  • Bridge (polish: Most)

  • Composite (polish: Kompozyt)

  • Decorator (polish: Dekorator)

  • Façade (polish: Fasada)

  • Flyweight (polish: Pyłek)

  • Proxy (polish: Pełnomocnik)

  • Adapter (polish: Adapter)

2.1.5. Creational Design Patterns

  • Abstract Factory (polish: Fabryka Abstrakcyjna)

  • Builder (polish: Budowniczy)

  • Prototype (polish: Prototyp)

  • Singleton (polish: Singleton)

  • Factory Method (polish: Metoda wytwórcza)

2.1.6. Paradigm

  • EFAP (Easier to ask for forgiveness than permission)

  • Metaclasses

  • Borg

  • Mixin

2.1.7. Abusing Patterns

../../_images/about-introduction-javaproblemfactory.jpg
../../_images/about-goodpractices-programmer-exp.png

2.1.8. Further Reading